Блок-схеми: крок за кроком!
Іноді важливо чітко описати якусь послідовність дій або інструкцію. Саме для цього і використовують блок-схеми!
Блок-схема — це спеціальне зображення, яке показує, як робити різні дії крок за кроком. Вона складається з кольорових фігур та стрілочок!
Фігури
У блок-схемах кожна фігура щось означає:
- Початок/Кінець — Овал. Він показує, де ми починаємо і де закінчуємо нашу інструкцію.
- Дія — Прямокутник. Він означає "зроби щось".
- Питання? — Ромб. Це блок умови, на яку може бути два варіанти відповіді: "так" або "ні".
- Ввід/Вивід — Паралелограм. Ми використовуємо його, коли треба щось отримати або показати.
Цікавий факт: Блок-схеми використовують програмісти, коли створюють ігри та програми для комп'ютерів!
Як малювати блок-схему?
- Починай із зеленого овалу "Початок".
- Подумай, які дії потрібно зробити, і розмісти їх по порядку.
- Якщо треба щось вирішити, використовуй ромбик з питанням.
- З'єднай усі фігурки стрілочками, щоб показати, який блок йде наступним.
- Закінчи схему овалом "Кінець".
Приклади з нашого життя
1. Як приготувати бутерброд
Блок-схема: Як приготувати бутерброд
Бачиш, як працює наша схема? Ми починаємо, беремо хліб, вирішуємо чи є масло, кладемо сир і закінчуємо!
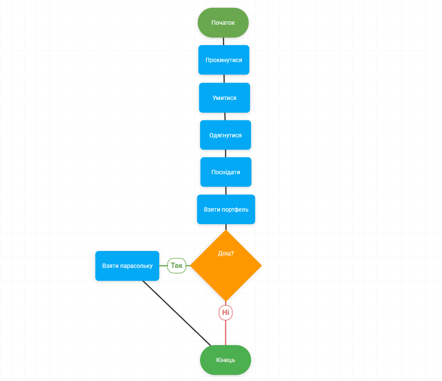
2. Збираємося до школи
Блок-схема: Збираємося до школи
3. Граємо в комп'ютерну гру
Блок-схема: Граємо в комп'ютерну гру
Приклади використання блоків Ввід/Вивід
Фігури "Ввід/Вивід" особливо корисні, коли треба отримати дані від користувача або показати якийсь результат. Ось декілька прикладів:
1. Калькулятор двох чисел
Блок-схема: Калькулятор двох чисел
2. Перевірка віку
Блок-схема: Перевірка віку
Важливо знати! Блоки "Ввід/Вивід" часто використовуються на початку блок-схеми (для отримання даних) та в кінці (для виведення результатів).
Для чого потрібні блок-схеми?
- Щоб легко пояснити іншим, як щось робити
- Щоб не забути важливі кроки
- Щоб придумувати нові ігри та правила
- Щоб вчитися розв'язувати задачі
Спробуймо! Намалюй блок-схему "Як доглядати за домашнім улюбленцем" або "Як приготувати улюблену страву".
Ти Знаєш? Роботи теж використовують щось схоже на блок-схеми, щоб знати, що їм робити!